新美国注册公司需要注册资本吗,美国注册公司需要法人吗
在美国注册成立一家新公司是否需要提前准备并缴足注册资本?这是全球创业者常见的核心疑问。本文将深入解析美国联邦及各州对于注册资本的法规要求,对比不同类型企业主体的资金门槛,揭示银行开户与运营许可中的隐性...
新美国注册公司费用,美国注册公司的利弊
本文全面解析美国注册公司的各类费用构成,详细对比不同州政府收费、第三方服务成本及潜在隐性支出,帮助创业者精准预算,规避隐藏陷阱,实现高效合规的公司设立流程。
新注册美国公司的好处有哪些,注册美国公司所需资料
在全球化经济浪潮中,注册美国公司已成为众多企业家和国际投资者的首选策略,这不仅因为它能带来显著的税收优惠,还能提升品牌信誉、拓展国际市场渠道,并享受完善的法律保护。本文将详细解析注册美国公司的多重好处...
新去美国注册公司,去美国注册公司需要多少资金
本文全面解析在美国注册公司的全过程,包括关键步骤、注册流程、显著优势、潜在挑战以及实用建议,帮助您轻松应对跨国企业设立,助您抓住美国市场机遇。
新美国注册公司流程,注册美国公司所需资料
在现代商业环境中,越来越多的企业家和投资者选择在美国注册公司以拓展全球市场。本篇文章将全面解析美国公司注册的全流程,包括从前期准备、具体步骤到后续维护的各个环节,详解关键步骤、费用构成和常见注意事项...
新美国注册公司一般要多少钱,美国注册公司流程
美国注册公司费用受多种因素影响,如所在州的注册要求、公司类型(LLC或C Corporation)以及是否需要专业服务(如律师或代理)。一般而言,基础政府费用在100美元至500美元之间,但加上律师费...
新美国公司注册流程及费用,美国公司注册条件
对于计划拓展北美市场的企业家而言,理解美国公司注册流程及费用是成功落地的第一步。本文将系统解析从公司类型选择、州政府注册、到银行开户的全套步骤,并详细拆解联邦、州级及第三方服务费用构成,助您精准规划跨...
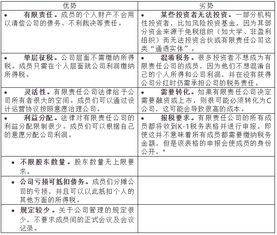
新注册美国公司的好处和坏处,美国注册公司的费用
本文全面探讨注册美国公司的好处和坏处,包括市场准入便利、税收政策优势、品牌形象提升等积极方面,以及高成本、法律合规复杂、文化差异等潜在挑战。通过详细分析,帮助企业家和投资者权衡在美国设立公司的利弊,做...
新如何在美国注册公司流程,如何在美国注册公司流程及费用
在美国注册公司是众多企业家拓展全球市场或创立新事业的关键一步。尽管美国各州的具体规定有所差异,但核心流程相对统一。本文将详细解析在美国注册公司的完整步骤,涵盖前期准备、文件提交、关键手续以及后续合规要...
新注册美国公司需要多少钱,注册美国公司所需资料
这篇文章全面解析了注册美国公司所需的各种费用,包括初始注册费、政府备案费、代理服务费以及后续年费和税务成本,并详细探讨了影响费用的关键因素如公司类型和州选择,同时提供实用的节约成本策略,帮助创业者高效...










