跨境电商蓬勃发展的背后,精准的利润计算是决定卖家能否持续盈利、稳健扩张的核心命脉。面对复杂的国际物流、多样化的平台费用、波动的汇率以及潜在的税务风险,许多卖家常常陷入“看似销量可观,实则利润微薄”的困境。本文将系统拆解跨境电商利润计算的关键要素,提供可落地的核算公式与成本优化策略,助你拨开迷雾,真正掌握盈利主动权。

一、 跨境电商利润构成的深度解析
进行精准的跨境电商利润计算,首要任务是厘清收入与成本的边界。收入层面,核心是商品销售价格(扣除平台佣金、促销费用、退款成本后的净收入)。成本结构则远为复杂,是利润计算的关键难点:
- 商品成本: 这是最直接的成本,包括采购成本或生产成本,以及任何与获取商品直接相关的费用(如质检费、贴标费等)。在利润计算中,准确追踪每个SKU的成本至关重要。
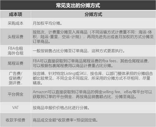
- 物流成本: 这是跨境电商成本大头,细分为:国内头程(从仓库到国内港口/机场的运费、报关费)、国际运费(空运/海运/铁路/快递的费用)、目的国尾程派送费、关税及进口增值税(VAT/GST等)、目的国清关费、仓储费(海外仓或FBA仓的仓储、处理费)。FBA卖家还需特别关注亚马逊的Fulfillment Fees, Storage Fees, Long-Term Storage Fees等。
- 平台及营销成本: 各大电商平台(亚马逊、eBay、Shopee、速卖通等)都会收取销售佣金(Referral Fee)。广告推广费用(如PPC点击广告、展示广告、联盟营销佣金)是获客的主要支出。平台订阅费(如亚马逊专业卖家月费)、交易手续费、支付通道费(如PayPal、Stripe手续费)也需计入。
- 运营成本: 这涵盖了公司日常运营的方方面面:人员工资及福利(采购、运营、客服、美工等)、办公室租金/水电、办公用品、ERP/SaaS软件订阅费、品牌注册与维护费、市场调研费、第三方服务费(如代理记账、律师咨询、专业摄影)等。在利润计算时,需合理分摊到各产品线或销售区域。
- 汇损成本: 涉及外币收款的卖家必须考虑汇率波动带来的损失。从平台结算外币到提现至国内银行账户,期间汇率变化可能导致实际到手人民币减少。
- 退货与损耗成本: 跨境电商退货率通常高于国内,需计算退货产生的物流费(可能双向)、产品损耗或贬值成本、退款处理费。还包括运输途中的破损、丢失损失。
- 税务成本: 除目的国进口税外,还需考虑公司注册地(中国或离岸公司)的企业所得税、增值税(国内业务部分)等。合规税务成本是利润计算的必要扣除项。
二、 构建清晰的跨境电商利润计算公式与工具
掌握核心成本项后,便可以进行跨境电商利润计算。核心公式如下:
- 单品毛利润 (Gross Profit per Item): 这是最基础的利润计算指标。
公式:毛利润 = 商品销售净收入 – 商品成本 – 分摊到该商品的物流成本
其中,商品销售净收入 = 商品售价 – 平台佣金 – 平台交易手续费 – 促销分摊费用 – 支付手续费 – 退款成本。 - 单品净利润 (Net Profit per Item): 这是反映真实盈利能力的核心。
公式:净利润 = 毛利润 – 分摊到该商品的平台月费/订阅费 – 分摊到该商品的广告/营销费用 – 分摊到该商品的运营成本 – 分摊的汇损 – 分摊的退货损耗成本 – 分摊的税务成本
这里的“分摊”是利润计算准确性的关键难点,需要根据销售占比、广告效果、人员投入等合理分配。 - 净利润率: 衡量盈利效率的核心指标。
公式:净利润率 = (单品净利润 / 商品销售净收入) × 100%
为了高效、准确地进行持续的跨境电商利润计算,强烈建议借助工具:
- 专业ERP系统: 如店小秘、马帮、易仓、领星ERP等。它们能自动对接多平台订单、抓取各项费用(佣金、FBA费、广告费)、管理采购和库存、核算物流成本,并内置复杂的利润计算报表,按SKU、店铺、国家等维度展示毛利润和净利润。这是规模化卖家的首选。
- 精细化Excel/Google Sheet模板: 对于中小卖家或起步阶段,可以自建详细的利润计算模型。关键点在于:为每个SKU单独建表;自动导入或手动录入平台结算数据;清晰列出所有成本项(固定成本、变动成本);使用公式自动计算毛利润、净利润和利润率;定期更新汇率、平台费率等信息。
- 平台自带的报告: 如亚马逊的“付款报告”、“亚马逊结算报告”、“业务报告”,能提供详细的收入、平台费用、广告花费数据,是利润计算的重要数据源,但需要结合外部物流和采购数据进行整合。
三、 基于利润计算洞察的成本优化策略
跨境电商利润计算的终极目的不仅在于核算,更在于通过数据驱动决策,找到提升利润的关键杠杆:
- 精细化物流成本管控:
分析物流成本在总成本和利润计算中的占比。通过比价寻找最优物流方案;根据产品特性和时效要求组合使用不同渠道(如快线+经济线);利用海外仓优化尾程成本和派送时效,同时精算仓储费避免长期滞销;提升包装效率减轻重量/体积;充分利用目的国关税起征点和税收优惠政策(如IOSS)。
- 采购成本优化与定价策略:
持续寻找优质供应商谈判降价;考虑小批量多批次采购降低库存资金占用和风险;开发新品或进行产品微创新以提高溢价能力。基于精确的利润计算(尤其是净利润率),结合市场竞品情况,实施动态定价策略。避免仅凭感觉定价,确保售价能覆盖所有可见和隐性成本并留有合理利润空间。
- 广告ROI与营销效率提升:
严格监控每个广告活动、关键词的ACoS(广告成本占销售额比)或ROAS(广告支出回报率),并将其直接与利润计算(尤其是净利润)关联。砍掉或优化低ROI的广告支出;优化Listing页面(图片、标题、描述、Bullet Points)提升自然转化率,降低对付费流量的依赖;利用社交媒体、内容营销、EDM等低成本渠道引流。
- 运营效率提升与流程优化:
通过流程自动化(如订单处理、客服响应)降低人力成本和时间成本;利用数据分析工具减少决策失误;选择性价比高的SaaS工具;控制办公场地等固定开支。高效运营能显著降低分摊到每个订单的运营成本,从而提升净利润。
- 汇率风险管理与税务筹划:
使用第三方支付工具提供的外汇锁定、远期结汇等功能,主动管理汇损风险。在利润计算中预留合理的汇损空间。咨询专业税务顾问,合法合规地利用政策(如不同国家地区的税收协定、离岸结构),优化整体税负,保护跨境电商来之不易的利润。
- 降低退货与损耗:
提供详尽准确的产品描述和图片;优化包装提高运输安全系数;清晰透明的退货政策;优质的客户服务处理售后问题。减少非必要退货和损耗,直接提升净利润。
跨境电商利润计算绝非简单的加减法,而是一项贯穿业务全链条的精细化管理工程。从透彻理解复杂的成本结构,到运用科学公式和工具进行精准核算,再到基于数据洞察实施有效的成本优化策略,每一步都至关重要。唯有将利润计算常态化、精细化,才能拨开“虚假繁荣”的迷雾,清晰把握每一分钱的流向,识别并放大真正的盈利点。持续关注物流降本、采购优化、营销效率、运营提效、税务风控等关键环节,将利润思维融入日常决策,方能实现跨境电商业务的健康、可持续增长。记住,销量≠利润,唯有掌握精准的利润计算能力,才能在激烈的国际市场中立于不败之地。
© 版权声明
文章版权归作者所有,未经允许请勿转载。
相关文章
暂无评论...







